NEG 62, Nullpunkteichgerät.
The position of the slope of the transmitting pulse (Nullpunkt) at the circular time base (TP, see below), determines the accuracy of the Würzburg coarse range finder. The range-scale is engraved inside the (flat) glass screen of the LB13/40 CR tube in the ANG 62 display unit (equally in all Würzburg radars since about mid 1942; FuSE62 / 65 - FuMG62 / 65 sometimes known as FuG62 / 65)(65 = Riese- or Giant Würzburg).
Please bear in mind, to restore optimal quality, copy an illustration to your clipboard and paste it into Word, WordPerfect, Photoshop or that like

This photo is copied from the Rehbock contribution on this website. For us relevant is: the position of TP (transmitted radar pulse) versus the engraved range-scale (for details see Deckname Würzburg page 10). The circular time base-line is generated in a resonant power amplifier. The two deflection yokes are both in resonance, though, with a phase difference of 90° at 3750 Hz (PRF). The nature of this circuit does not allow directly accurate phase fixing (in the time-domain, at what angle the rotating light spot actually is). TP could deviate into either direction. As the time base has to be in accordance with the engraved range-scale, it is obligatory to check the correct position of TP regularly.
For this reason, Hoffmann-Heyden of FAS III developed (designed) a simple test device NEG 62 code-name "Nashorn" (Rhinoceros).
NEG 62 serial number 3347
Gerät Nr. 124-4844A (group 124, drawing number 4844A); Ln20944 (Luftwaffe stock number); manufacturer: muk = Konstantin Danner, Technische Werkstätte, Berlin-Schöneberg, Akazienstrasse 28
Achtung means: Attention; briefly: take care of the valve socket (Röhrenfassung), don't rotate when pulling (removing) this module.

The central module IG62 (Impulsgerät) is the pulse modulator of a Würzburg installation. Right of it five automatic fuses (AF, see below)
IG62 without cover (all valves are type: LS50)

The second step is to remove (pulling out) LS50 number 4 (Rö = valve). Hoffmann-Heyden mistakenly mentions in his book, that it should be Rö 5, which is not correct.

The dummy base pointing to the left, has (now) to be inserted into the empty valve socket 4. On the right the small (self-made) antenna.

NEG 62 in position. The third step is: to activate the automatic fuses (AF buttons 1 - 3). The two lower fuse buttons 4 and 5 respectively could activate the - 2700 and + 8000 volts supplies. The pulses at g1 of valve 4 triggers (see Na-Liste last paragraph) the oscillator circuit of NEG 62 (see details below); CR is part of the fine-range crank of EAG 62 (regard for details my book Deckname Würzburg); CC is pointing to the coaxial-cable-input of the intermediate amplifier ZFV 62 (box with red K) and the small antenna radiator of NEG 62 (inducing so a small amount of energy into the IF amplifier); CR Tube LB7/15 (Opta) is for checking either the transmitting pulse (Tastimpuls) or the receiver blocking pulse (Sperrimpuls). During operation it is normally switched off; TL is the output for: Tastlaus (pulsed coherent signals, like Tastlaus or Pulsed-Doppler detection, etc., regard Deckname Würzburg); FC is the flat-cable interconnecting the main panel with the displays for: fine ranging EAG 62 and coarse measuring ANG 62. Regard also: Würzburg set-up (new)
NEG62 without cover. The coils L1 and L2 are silver deposit at ceramic bodies. The antenna-plug is visible in front, on the left.

The trigger pulse is derived from the g1 pin of valve socket 4 (LS50)

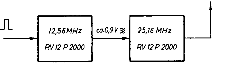
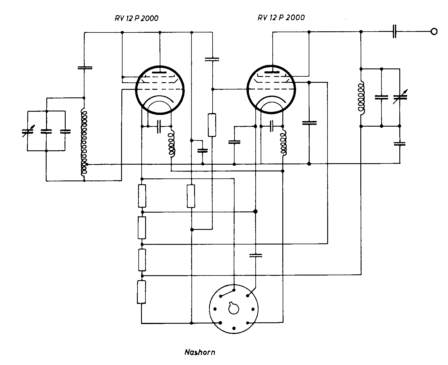
The circuit diagram of NEG 62 Nashorn
Please remember that, by copying this drawing to your clipboard and pasting it into Word or that like, the original drawing quality will be regained
Consider also the Na-Liste of the Kriegsmarine also giving details on who it might have produced (last field)
Go back to, or proceed at: Auxiliary-gear
Go back to, or continue at: Archive displays
Go back to, or proceed at: Würzburg set-up
Go back to, or proceed at: Na-Liste
Back to, or proceed at: Rehbock
Back to, or proceed at: Exhibits